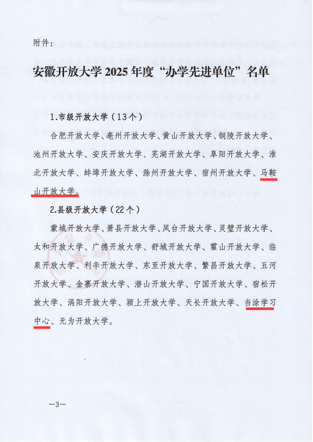
喜报:马鞍山开放大学荣获安徽开放大学2025年度办学先进单位

发布时间:2026-03-30文章来源: 浏览次数:

近日,安徽开放大学2025年度办学评价结果正式公布,马鞍山开放大学凭借扎实的办学基础和突出的业绩表现,成功获评“安徽开放大学2025年度办学先进单位”。这一荣誉不仅是对我校2025年度各项工作的高度认可,更是对全体教职工凝心聚力、开拓进取的最好褒奖。

下一步,我们将以此为契机,珍惜荣誉、再接再厉,锚定高质量发展目标,充分发挥示范引领作用,奋力谱写马鞍山开放教育事业高质量发展新篇章,为构建服务全民终身学习的教育体系作出更大贡献。



(文图/俞荷月 校对/王李珺 审核/张庆丰)


关闭 打印责任编辑:洪进